时间:2021-06-22点击:3044次

Toxicology Research, May 2021, Issue 3, Page 369 to 666
1. 黄芩苷对帕金森病秀丽隐杆线虫模型的保护作用
2. 胞外信号调节激酶通路与矽肺
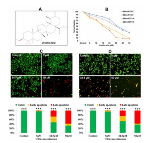
3. 熊果酸通过干扰ROS稳态调节存活相关基因表达并诱导肠癌细胞凋亡

4. DEHP 对肝细胞癌模型的促进作用:激活 JAK2/STAT3 通路上调 PD-L1
5. 牛磺酸对苯并(a)芘诱导肝肾毒性的调节作用
6. PARP-1 过表达不能抵抗SiO2纳米颗粒诱导的HaCaT细胞DNA损伤
7. 编辑关切:落新妇苷通过抑制 TLR4/MyD88/NF-kB 通路减轻脑缺血/再灌注损伤
8. 编辑关切:TrxR2过表达通过减少氧化应激并激活 Akt-Parkin 通路以减轻炎症介导的神经元死亡
9. 撤回:砷诱导的心脏线粒体氧化应激和功能障碍及二烯丙基三硫化物对其的改善作用
10. 编辑关切:紫草素介导的 miR-34a 和 miR-202 上调抑制了视网膜母细胞瘤增殖
11.断奶期三聚氰胺暴露对大鼠肝毒性的影响:流式细胞术、电子显微镜和组织病理学研究
12. 同型半胱氨酸通过增加氧化应激和下调DNA甲基化相关的 miR-124 转录水平诱导鸡胚胎神经管缺陷
13. 马兜铃酸I诱导啮齿动物精原干细胞损伤
14. 急性有机磷中毒引起的心脏损伤
15. 通过调控micro-RNA 1和micro-RNA 146a介导顿顶螺旋藻对γ射线和硫代乙酰胺诱导大鼠肾毒性的保护作用
16. 咪唑烷基脲通过MRGPRX2 激活肥大细胞诱导非组胺过敏反应
17. 表皮生长因子受体抑制剂引起的腹泻:临床发病率、毒理学机制和管理
18. 羽扇豆醇对糖尿病小鼠餐后高血糖的缓解作用
19. 噻虫胺暴露后虹鳟的氧化应激和肝损伤表现
20. 二氧化钛纳米颗粒在原代和永生化细胞系中的独特作用
21. 啮齿动物酒精性肝病模型的小综述:缺点、应用和未来前景
22. 灵芝酸T通过将细胞凋亡转化为坏死来提高HeLa细胞的放射敏感性
23. 儿茶素水合物对苯并[a]芘诱导成年雄性白化大鼠肾毒性的调节作用
24. 高良姜素通过调节肾素-血管紧张素系统和 PI3K/AKT/mTOR 通路缓解高糖诱导肾小管上皮细胞氧化应激介导的细胞凋亡
25. 食品添加剂苯甲酸钠对小鼠的潜在毒性呈浓度依赖性
26. CeO2纳米颗粒对斑马鱼早期发育的毒理学评价
27.氧化镍纳米颗粒气管滴注致大鼠胆汁酸代谢紊乱的代谢组学研究
28. 展青霉素诱导正常肠细胞恶性转化的代谢改变研究
29. 邻苯二甲酸单丁酯 (MBP) 和邻苯二甲酸单乙基己酯 (MEHP) 对INS-1胰腺β细胞的可能影响
30. Bauhinia cheilantha (Bong.) Steud叶提取物的安全性评价:急性、亚急性毒性、抗氧化和抗溶血评估
31. 肉桂水提物和维生素E对马拉硫磷诱导大鼠氧化损伤的保护作用研究
32. 姜黄素通过抑制 HIF-1α/TGF-β/CTGF 信号通路缓解槟榔碱诱导的口腔黏膜成纤维细胞的纤维化:体外研究
33. 水稻中镉和无机镉对ICR小鼠的毒理作用及机制研究
34. 烟酸姜黄素酯通过调节 PI3K/AKT 信号通路影响 lncRNA PVT1/miR-26a/KLF4 轴以抑制腹主动脉瘤焦亡
35. 更正:二氧化钛纳米颗粒在原代和永生化细胞系中的独特作用
